入札情報

1/14更新 【公告】長野県県民文化会館 電気需給契約の入札について

以下のとおり一般競争入札の公告を掲載します。

 ※1/14更新:本件調達に関する質問回答を追加いたしました。

 

【公 告】

01公告文のサムネイル

02入札説明書のサムネイル

 

03入札説明書別記のサムネイル

04別紙様式1~6のサムネイル

05仕様書のサムネイル

 

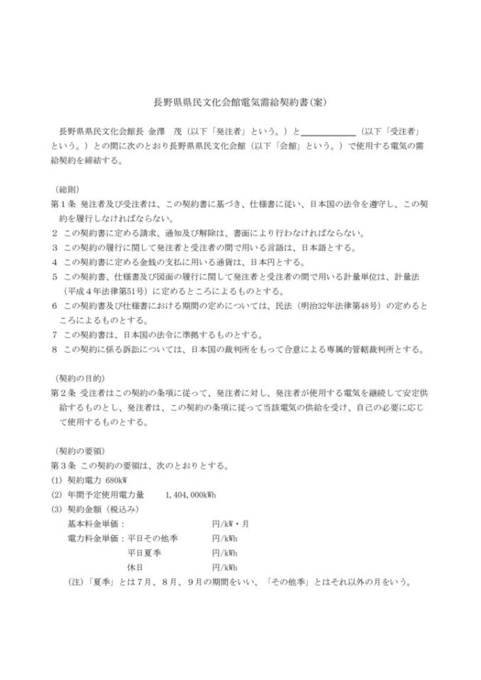
06契約書案のサムネイル

質問回答_8.1.14のサムネイル

各種ダウンロード

11様式1入札書

12様式2委任状

13様式3内訳書

14様式4入札参加資格申請書

15様式5電気の省CO2化の要件・適合証明書

16様式6質問書

質問回答 ※1/14更新